Help Metro multiple symptoms, need fix
pappy44
04-15-2008, 08:21 PM
I bought a 97 metro last year. Ran fine for a little while. The check engine light came on, took to parts store and they hooked up a reader that said #1 O2 sensor was bad. Replaced it, didnt help. Still wouldnt start while hot. Replaced TB with used one from pick a part, didn't help. Rebuilt the regulator in TB. Check engine light came back on, said #1 O2 sensor no signal. It will start when cold fine and runs good. Only after it is warmed up it will not start again. It will crank, has fire and fuel when it wont start. Acts like it is flooded. About to drive me crazy.... if it would start.....
91Caprice9c1
04-16-2008, 08:59 PM
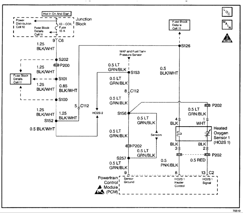
Sounds like you may have an open circuit between the o2 sensor and the pcm.
http://i77.photobucket.com/albums/j64/isc20/62603929.gif
Disconnect PCM C2 (middle) connector and probe pin 13 (red wire) with an ohm meter, and verify continuity at the other end of the wire (red) at the o2 sensor connector.
Then probe pin 9 (green/black wire) of the same C2 connector and look for continuity at the green/black wire of the o2 sensor connector.
-MechanicMatt
http://i77.photobucket.com/albums/j64/isc20/62603929.gif
Disconnect PCM C2 (middle) connector and probe pin 13 (red wire) with an ohm meter, and verify continuity at the other end of the wire (red) at the o2 sensor connector.
Then probe pin 9 (green/black wire) of the same C2 connector and look for continuity at the green/black wire of the o2 sensor connector.
-MechanicMatt
Automotive Network, Inc., Copyright ©2026
