Error Codes 41, 46, 51
cbpuddlejumper
03-07-2007, 12:27 AM
Howdy,
Symptoms: High idle, missing, poor power, hard starting at times. When taking off from a stop (5-speed) the engine will bog down, if more gas is applied it acts like it's flooding out, if you let up on the gas to a certain point it will catch and take off, once it catches it will go and you can give it more gas and it will take it, shift and it starts again?
I found what the error codes mean, just not entirely sure what to do with them, especially the 41 for the "ignition signal".
Curious thing about error code 46 for the idle speed control motor... it's not listed for a 94 metro, but it does make sense because it idles erratically and a bit fast.
Where do I start? Please help!
Symptoms: High idle, missing, poor power, hard starting at times. When taking off from a stop (5-speed) the engine will bog down, if more gas is applied it acts like it's flooding out, if you let up on the gas to a certain point it will catch and take off, once it catches it will go and you can give it more gas and it will take it, shift and it starts again?
I found what the error codes mean, just not entirely sure what to do with them, especially the 41 for the "ignition signal".
Curious thing about error code 46 for the idle speed control motor... it's not listed for a 94 metro, but it does make sense because it idles erratically and a bit fast.
Where do I start? Please help!
GM Line Rat
03-07-2007, 10:06 AM
Actually, error code 46 IS listed for a 94 Geo Metro. Is this car a "California Emmisons car (Upgraded Emmisions)...?.....Need to know this info 1st!
1. Error code 41....IGNITION CONTROL CIRCUIT (NO SIGNAL)
2. Error code 46....IDLE SPEED CONTROL MOTOR CIRCUIT (WITH UPGRADED EMISSIONS ONLY)
.
3. Error code 51....EXHAUST GAS RECIRCULATION (EGR) CIRCUIT .
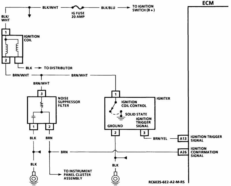
I would start with code 41 as this could be a bad Coil or Noise Suppressor fliter but 1st, disconnect your battery cables from the battery for 1 min, then reconnect them, start the car and let it warm up to operating temp and try and drive it for a short distance. 1 or more of these codes could be old error codes that were set and still in the ECM Memory......Now recheck for error codes again and post back what they are?......I Have pics of the error code flow charts but need current info 1st. The charts below are for a 94 Metro, error code 41 with Upgraded Emmisions.
Part 1
http://i25.photobucket.com/albums/c83/MrBBody/Errorcode41-1.gif
Part 2
http://i25.photobucket.com/albums/c83/MrBBody/Errorcode41-2.gif
Ignition Wiring Schematic.
http://i25.photobucket.com/albums/c83/MrBBody/Errorcode41-3.gif
1. Error code 41....IGNITION CONTROL CIRCUIT (NO SIGNAL)
2. Error code 46....IDLE SPEED CONTROL MOTOR CIRCUIT (WITH UPGRADED EMISSIONS ONLY)
.
3. Error code 51....EXHAUST GAS RECIRCULATION (EGR) CIRCUIT .
I would start with code 41 as this could be a bad Coil or Noise Suppressor fliter but 1st, disconnect your battery cables from the battery for 1 min, then reconnect them, start the car and let it warm up to operating temp and try and drive it for a short distance. 1 or more of these codes could be old error codes that were set and still in the ECM Memory......Now recheck for error codes again and post back what they are?......I Have pics of the error code flow charts but need current info 1st. The charts below are for a 94 Metro, error code 41 with Upgraded Emmisions.
Part 1
http://i25.photobucket.com/albums/c83/MrBBody/Errorcode41-1.gif
Part 2
http://i25.photobucket.com/albums/c83/MrBBody/Errorcode41-2.gif
Ignition Wiring Schematic.
http://i25.photobucket.com/albums/c83/MrBBody/Errorcode41-3.gif
Automotive Network, Inc., Copyright ©2026
