What is it?
UseDaGreyMatter
11-07-2012, 03:42 PM
Guys I need your help,. they did not teach us this stuff in home ec I swear!
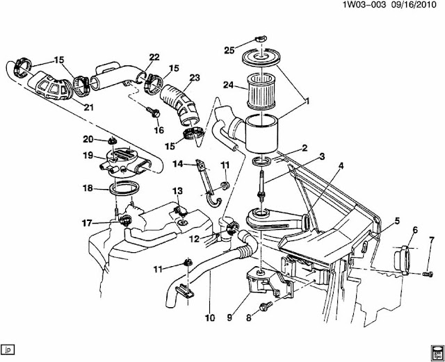
1990 Lumina 2.5, replaced ENTIRE ignition system. it WAS running great then started acting like it was out of fuel. Some bright person who was not me, and shall not be named, :crying: decided all they had to do was blow out the fuel filter and call it good, then when that did NOT work, they started tearing apart components under the hood and a part is lost. We changed the fuel filter and it went from acting like it is completely out of gas to wants to start but back fires like crazy, There is a missing part on the air intake assembly under hood. I found a pic on line but no name for part so I don't know what to try to order. can you'll help a gal out and name this part or give me a part number? I'm betting this is why the car won't start. I'm posting a link to my blog. http://thetoydiybyagirl.blogspot.com/2012/11/help-part-missing.html where I have pics posted since I don't know how to post just the pic from my desktop on this forum. . Exploded view part number 20 is missing. Engine view you can see missing part.
Thanks
Barb
http://thetoydiybyagirl.blogspot.com/2012/11/help-part-missing.html
1990 Lumina 2.5, replaced ENTIRE ignition system. it WAS running great then started acting like it was out of fuel. Some bright person who was not me, and shall not be named, :crying: decided all they had to do was blow out the fuel filter and call it good, then when that did NOT work, they started tearing apart components under the hood and a part is lost. We changed the fuel filter and it went from acting like it is completely out of gas to wants to start but back fires like crazy, There is a missing part on the air intake assembly under hood. I found a pic on line but no name for part so I don't know what to try to order. can you'll help a gal out and name this part or give me a part number? I'm betting this is why the car won't start. I'm posting a link to my blog. http://thetoydiybyagirl.blogspot.com/2012/11/help-part-missing.html where I have pics posted since I don't know how to post just the pic from my desktop on this forum. . Exploded view part number 20 is missing. Engine view you can see missing part.
Thanks
Barb
http://thetoydiybyagirl.blogspot.com/2012/11/help-part-missing.html
maxwedge
11-07-2012, 07:55 PM
looks like the air intake cover on the throttle body is broken away by the hold down stud. I believe the part is a sealing grommet.
UseDaGreyMatter
11-07-2012, 10:16 PM
looks like the air intake cover on the throttle body is broken away by the hold down stud. I believe the part is a sealing grommet.
OK thanks
OK thanks
Schurkey
11-08-2012, 05:00 AM
looks like the air intake cover on the throttle body is broken away by the hold down stud. I believe the part is a sealing grommet.
http://3.bp.blogspot.com/-KyTRqcHfe9k/UJrEpgL9P-I/AAAAAAAABpY/bkKYYffu4w4/s1600/missing+part+close+up.jpg
Yup--Broken.
Without the parts list, it's hard to say--the other stud doesn't seem to need a grommet; I'm wondering if Item 20 is a nut, or a nut with a rubber washer molded-in. Item 20 would then have a quantity of two--one for each stud.
http://2.bp.blogspot.com/-oJ1539ttDoM/UJnekqbZDYI/AAAAAAAABpA/6_KcY56mMUs/s640/part_20_is_missing.JPG
Any chance the fuel pump (or the wiring to the pump) is toast, and that's why the engine acts like it has no fuel? Have you checked fuel pressure?
One wonders where the missing part of the air intake hat went. If it broke out as a large piece, and then got swallowed by the engine, there could be considerable damage to one or more cylinders/pistons/valves. A compression test of all four is in order--along with looking into the throttle body to see if it's still lodged there.
http://3.bp.blogspot.com/-KyTRqcHfe9k/UJrEpgL9P-I/AAAAAAAABpY/bkKYYffu4w4/s1600/missing+part+close+up.jpg
Yup--Broken.
Without the parts list, it's hard to say--the other stud doesn't seem to need a grommet; I'm wondering if Item 20 is a nut, or a nut with a rubber washer molded-in. Item 20 would then have a quantity of two--one for each stud.
http://2.bp.blogspot.com/-oJ1539ttDoM/UJnekqbZDYI/AAAAAAAABpA/6_KcY56mMUs/s640/part_20_is_missing.JPG
Any chance the fuel pump (or the wiring to the pump) is toast, and that's why the engine acts like it has no fuel? Have you checked fuel pressure?
One wonders where the missing part of the air intake hat went. If it broke out as a large piece, and then got swallowed by the engine, there could be considerable damage to one or more cylinders/pistons/valves. A compression test of all four is in order--along with looking into the throttle body to see if it's still lodged there.
Automotive Network, Inc., Copyright ©2026
